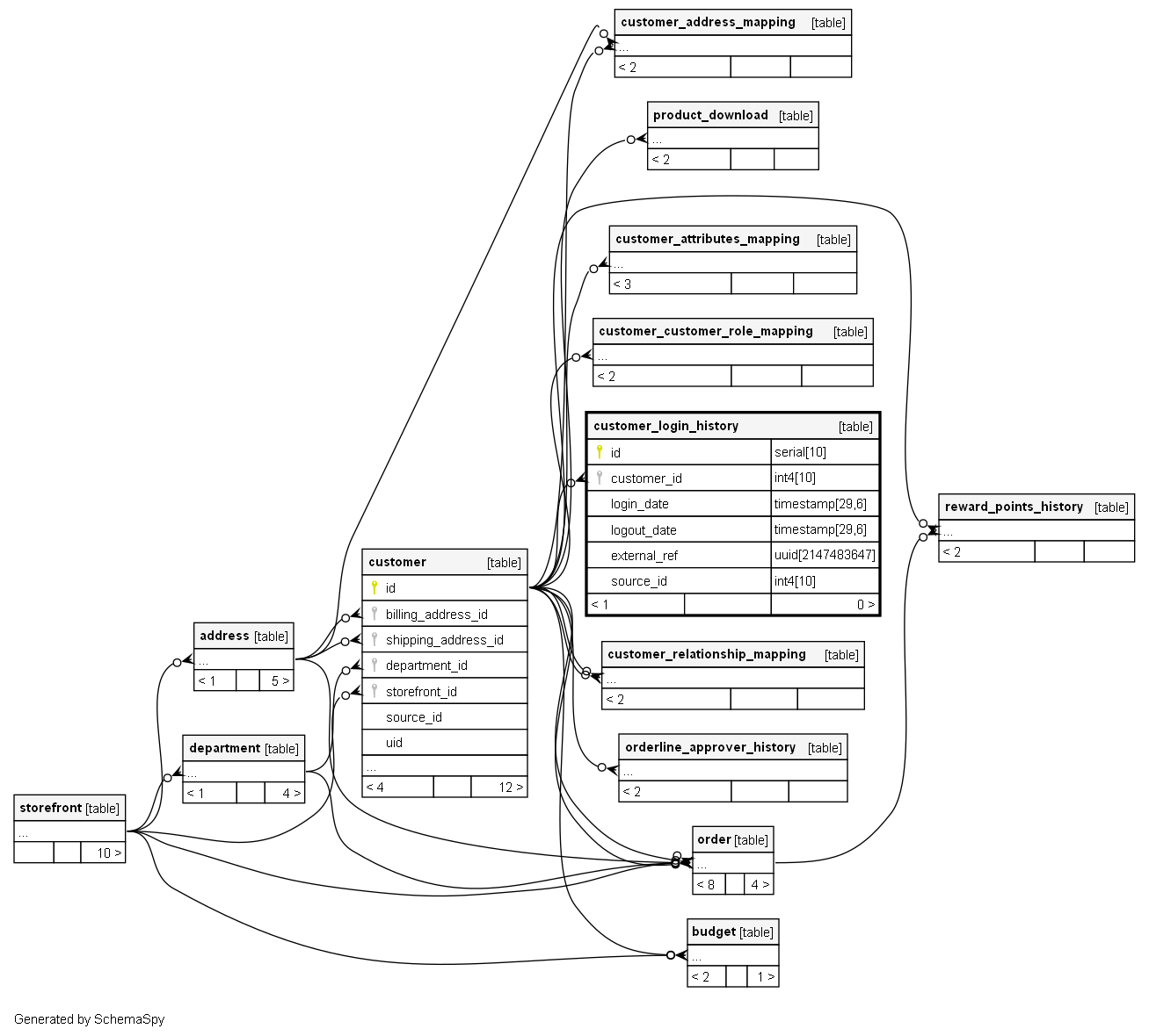
Columns
| Column | Type | Size | Nulls | Auto | Default | Children | Parents | Comments | |||
|---|---|---|---|---|---|---|---|---|---|---|---|
| id | serial | 10 | √ | nextval('Insights.customer_login_history_id_seq'::regclass) |
|
|
|||||
| customer_id | int4 | 10 | null |
|
|
||||||
| login_date | timestamp | 29,6 | null |
|
|
||||||
| logout_date | timestamp | 29,6 | √ | null |
|
|
|||||
| external_ref | uuid | 2147483647 | null |
|
|
||||||
| source_id | int4 | 10 | null |
|
|
Indexes
| Constraint Name | Type | Sort | Column(s) |
|---|---|---|---|
| PK_customer_login_history | Primary key | Asc | id |
| ixInsights_customer_login_history_source_id | Performance | Asc | source_id |
| ixcustomer_login_history_customer_id | Performance | Asc | customer_id |

